收益的另一面是风险:认识基金投资风险
1.为什么要重视基金投资风险?
让我们以一则案例引入。投资者黄某在2017年11月通过证券公司代销渠道申购了某只股票指数基金,持有1年多后,产品亏损近15%,客户要求就亏损进行全额补偿。证券公司营业部接到投诉后,仔细核查当时销售情况。经查证,该股票指数基金的风险等级界定为R4(中高风险),而客户的风险评级为C4(积极型),即客户的风险承受能力与基金的风险等级相匹配。此外,证券公司营业部在销售过程中合规合法,无误导客户行为,同时投资者黄某为自愿申购该股票指数基金。最后,经与客户多次沟通,客户逐渐理解并接受投资基金亏损的事实。
案例分析:
《证券期货投资者适当性管理办法》第四条规定,投资者应当在了解产品或者服务情况,听取经营机构适当性意见的基础上,根据自身能力审慎决策,独立承担投资风险。经营机构的适当性匹配意见不表明其对产品或者服务的风险和收益做出实质性判断或者保证。
因此,投资者需要意识到基金投资有风险。不同种类的基金,其风险程度各异。在投资前应认真阅读基金合同、招募说明书及相关公告,全面了解基金具体风险、参与规则及流程等重要信息,谨慎做出投资决策,切勿因盲目操作产生不必要的损失。
2.基金风险可分为几个等级?
综合参考产品类型、流动性、封闭期限、杠杆比率、结构复杂性、投资方向和范围等因素,基金产品的风险水平由低至高可依次分为五个等级:低风险(R1)、中低风险(R2)、中风险(R3)、中高风险(R4)、高风险(R5)。最低风险承受能力类别的普通投资者不得购买高于其风险承受能力的基金产品或者服务。
3.基金投资存在哪些常见风险?
基金投资主要存在市场风险、流动性风险、管理风险、特有风险及其它风险。
4.什么是基金投资中的市场风险?
市场风险是指证券市场价格因受到经济因素、政治因素、投资心理和交易制度等各种因素的影响而产生波动,导致基金收益水平发生变化,主要包括政策风险、利率风险、信用风险、经营风险、经济周期风险等,具体如下表所示:

5.什么是基金投资中的流动性风险?
流动性风险属于综合性风险,主要受到证券市场走势、金融市场整体流动性、基金管理人流动性管理能力、基金类型、基金份额持有人结构及投资者行为等多方面因素的影响。
对于大多数基金而言,在特殊情况下可能会面临所投资品种不能迅速、低成本地变现为现金,或者不能应付可能出现的投资者大额赎回的风险。前者是指所投资品种不能及时变现或无法按照正常的市场价格交易而引起损失的可能性;后者是指开放式基金在运作过程中可能会发生巨额赎回的情形,可能导致基金仓位调整出现困难,从而导致流动性风险,甚至影响到基金单位净值。
6.什么是基金投资中的管理风险?
在基金管理运作过程中,基金管理人的知识、经验等会影响其对信息的处理以及对经济形势、证券价格走势等的判断,从而影响到基金的收益水平。此外,基金管理人的管理手段和技术等多重因素同样会影响基金的收益水平。
7.什么是基金投资中的特有风险?
基金投资中的特有风险主要受投资范围、运作模式等因素影响,货币市场基金、债券基金、混合基金、股票基金、FOF等不同类型基金特有风险不尽相同,而定期开放、上市交易(包括LOF和ETF)等不同运作模式的基金特有风险也差别较大。因此,在投资过程中,投资者需特别留意各类基金的特有风险。
8.基金投资中还有哪些其他风险?
基金投资中其它风险主要包括:(1)因技术因素而产生的风险;(2)因战争、自然灾害等不可抗力影响基金运作的风险;(3)因金融市场危机、基金托管人违约等超出基金管理人自身控制能力的因素出现,可能导致基金或者投资者利益受损的风险;(4)其他意外导致的风险等。
9.LOF特有风险主要有哪些?
LOF特有风险主要包括LOF份额交易价格折溢价风险、LOF二级市场流动性风险及LOF退市风险等,具体如下表所示:
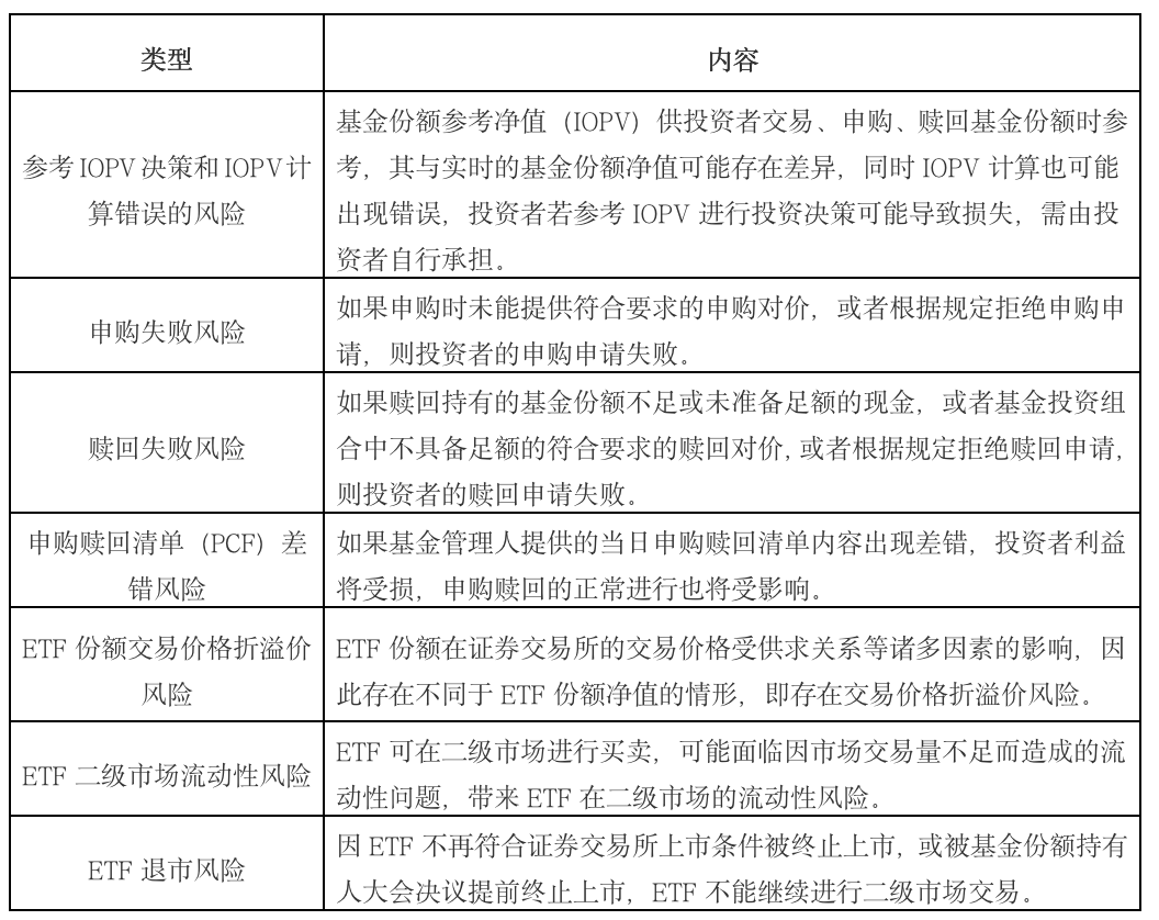
10.ETF特有风险主要有哪些?
ETF特有风险主要包括参考IOPV决策和IOPV计算错误的风险、申购失败风险、赎回失败风险、申购赎回清单(PCF)差错风险、ETF份额交易价格折溢价风险、ETF二级市场流动性风险及ETF退市风险等,具体如下表所示:

此外,对于跨境ETF而言,还需特别留意海外市场风险、政府管制风险、监管风险、政治风险、汇率风险、法律及税务风险、交易结算风险、衍生品风险等特有风险。
(登陆http://investor.szse.cn/阅读手册全文)
(免责声明:本文转自深圳证券交易所,仅为投资者教育之目的而发布,不构成投资建议。投资者据此操作,风险自担。)
地址: 山东省威海市环翠区黄河街16号
邮箱:guangtai#guangtai.com.cn(#换成@)
电话专线:0631-3953100
©2018 Guangtai . ICP备案:鲁ICP备05002697号
公安机关备案号:
鲁公网安备37100202000594号